北京101高考复读
首页
机构介绍
精品课程
师资力量
资讯活动
知识资料
联系方式
北京101高考复读
13811460589
扫码拨号
热爱教育,爱岗敬业
首页
机构介绍
精品课程
师资力量
资讯活动
知识资料
联系方式
电话咨询
手机扫码拨号
微信咨询
微信咨询
138****0589
微信咨询
手机扫码加微信
立即预约
当前位置:
首页
资讯活动
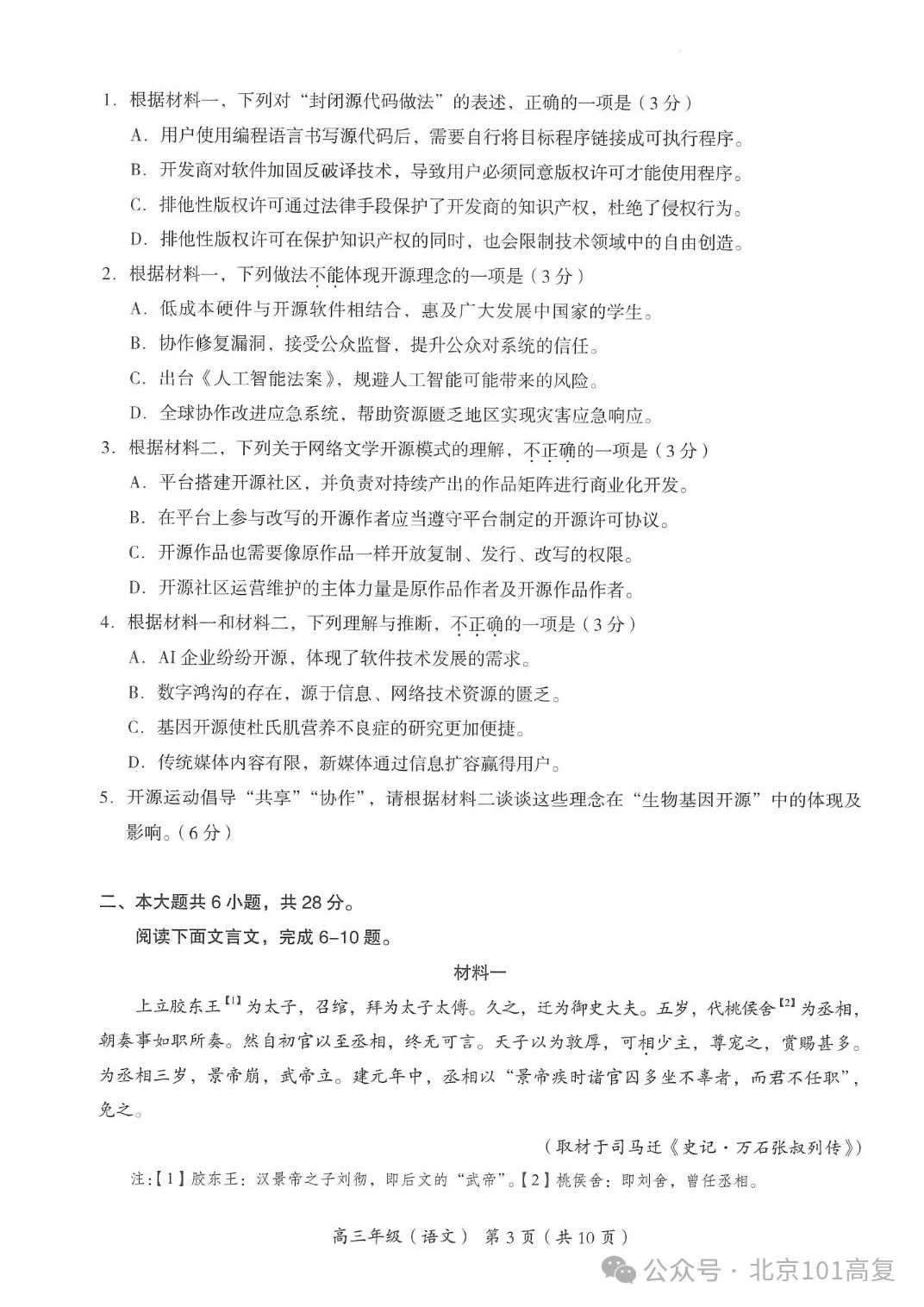
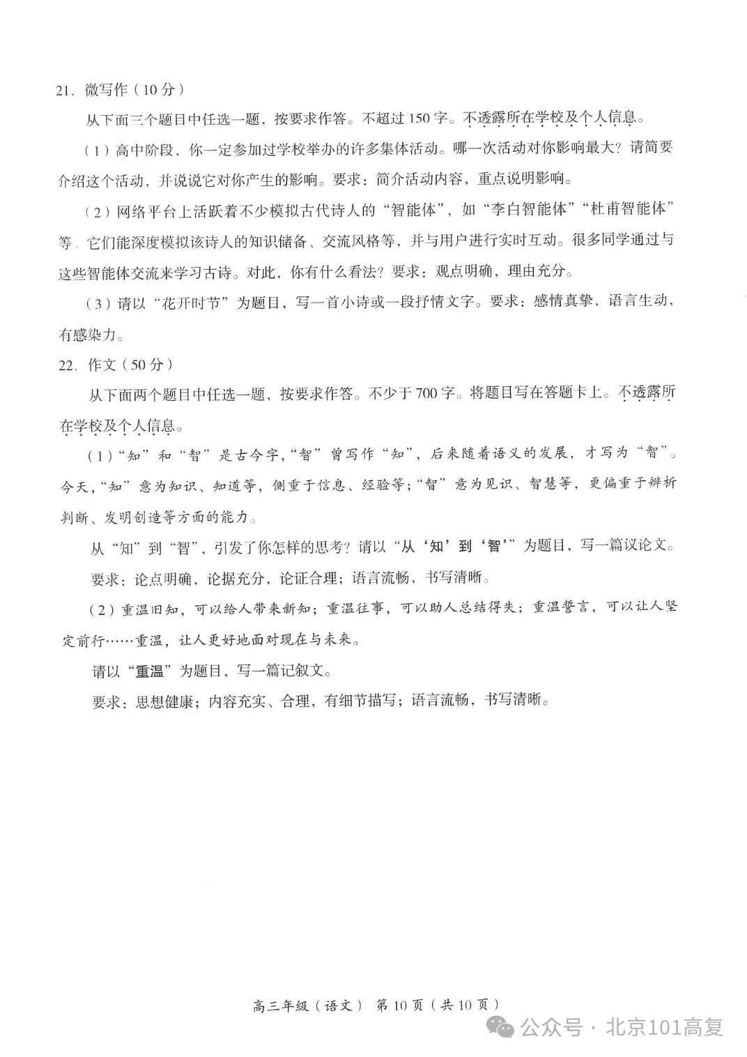
海淀区2024-2025学年二模考试高三语文试题
海淀区2024-2025学年二模考试高三语文试题
2025-05-06
北京101高考复读学校,2009年办学至今,地处海淀区清华科技园,招收二本线以上的京籍复读生,小班教学,食宿一体!
更多资讯
北京101高考补习机构优势
优势保障
机构资讯
2025-04-03
如何高效率选择高考复读机构
机构资讯
2025-06-10
在高考补习班如何高效复习?
机构资讯
2025-06-10
热门课程
更多
高考精品班
电话询价
高考复读签约班
电话询价
北京高考复读班
电话询价
知名老师
更多
历史王老师
历史老师
语文张老师
中学高级教师
地理王老师
地理老师